Erweiterungen - Selbstbau

Steuerung für den Air Assist 


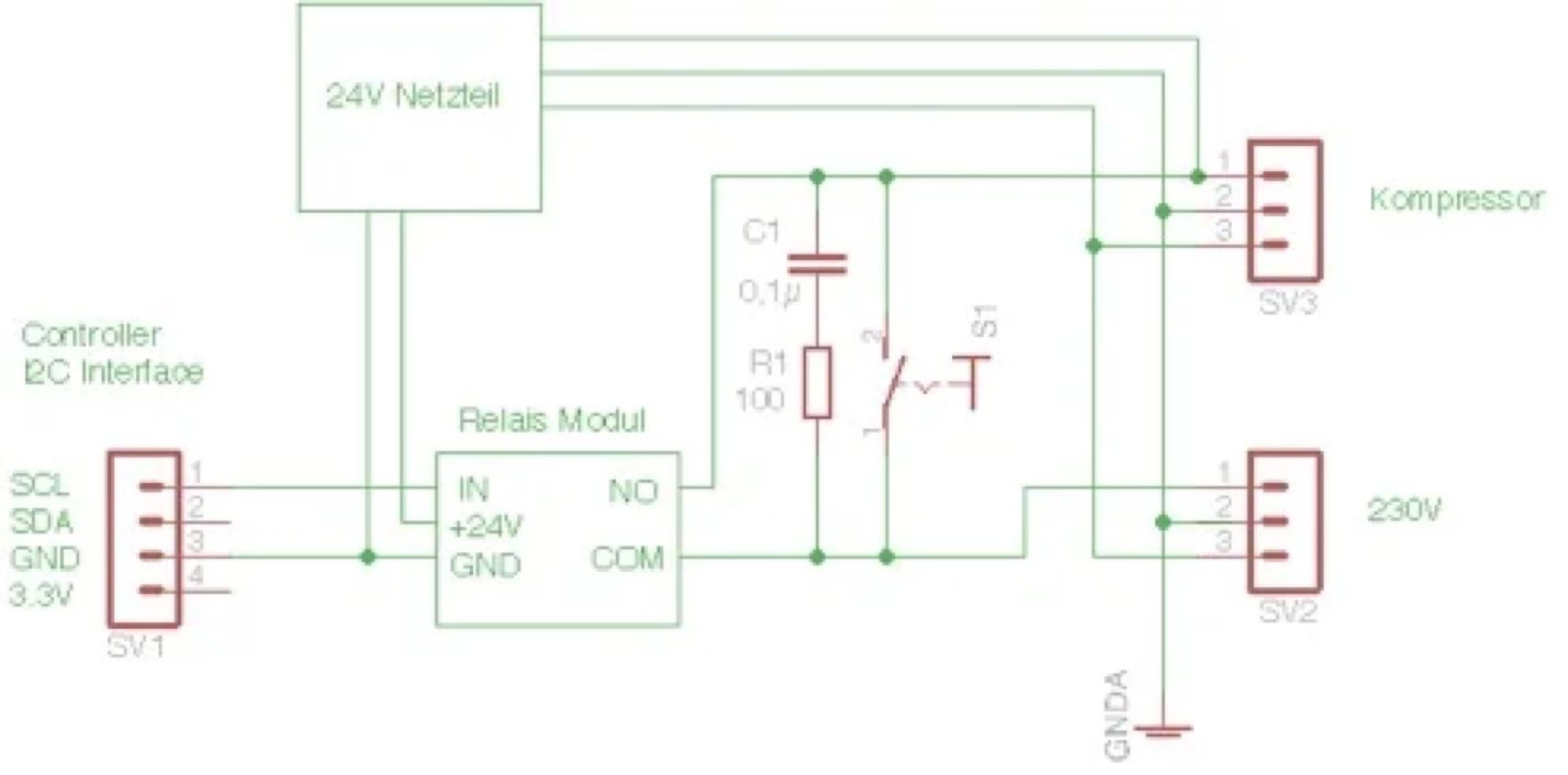
Ziel war es, den Kompressor per Software einzuschalten, die Controller benutzen dafür M7 (AirAssist), das über den Pin  SCL des I2C-Interfaces zur Verfügung gestellt wird. Beim TS2 leider nicht, dort ist es in der Firmware nicht implementiert - also Firmware neu flashen. Die aktuelle Version wird von Github zur Verfügung gestellt.

Doch nach dem Neustart verhielt sich der TS2 merkwürdig, das Homing klappte nicht mehr und er fuhr gegen die Bande. Ich Trottel hatte mir die Einstellungen, die man in Lightburn mit dem Kommando $$ einfach anzeigen lassen kann, nicht gemerkt. Zum Glück bin ich nicht der einzige Benutzer des TS2 und nach ein paar Stunden hatte ich die Einstellungen von einem Bekannten bekommen.

Nun klappte das Homing wieder und auch der Rest. Das M7 Signal war auch an SCL verfügbar. :-)

In meiner ersten Version nutzte ich zum Schalten ein Solid State Relais (SSR), das mit 3-32V angesteuert werden konnte. Das SCL-Signal brachte aber nur knapp 3V und so schaltete das Relais nicht immer zuverlässig. Es musste also eine andere Lösung her, ein ganz normales Relais-Modul das es in verschiedenen Spannungen von diversen Anbietern gibt.













In der Schaltung wurde auch noch ein Schalter berücksichtigt, mit dem man den Kompressor per Hand einschalten kann (für den Fall, das man eine Software benutzt, die kein M7 Signal generiert). Das RC-Glied ist unbedingt einzubauen, um Abreißfunken an den Kontakten zu verhindern.

Das mitgelieferte Netzteil habe ich vorsichtshalber durch ein 150W-Netzteil des Elektronikanbieters mit den größen C ersetzt.

























Alle Komponenten fanden in einem vorhandenen Gehäuse Platz, das Seitenteil mit Lüftungsschlitzen aus 3mm schwarzem Acryl ist selbst gelasert, aus Alu hätte ich das so nie hinbekommen.


Füße - vertikale Erweiterung für Rotationsmodul und hohe Werkstücke












Diese Füße sind nicht von mir, sie sind von Günter, der ebenfalls einen TS2 besitzt, ich bin noch nicht dazu gekommen, mir welche zu bauen - auch weil ich noch keinen Anwendungsfall für mein Rotationsmodul hatte.














Ich hab mal das 'Luftschläuchen' gegen ein etwas Stärkeres ausgetauscht und in die Schleppketten gepackt. Das war ganz schön eng, hat aber gerade noch so geklappt. Nun kommt wesentlich mehr Luft durch. Die Notlösung mit dem Schrumpfschlauch wurde jetzt durch einen Steckanschluss mit M5 Gewinde für 6 mm Schlauch ersetzt.


Jetzt fehlt nur noch ein vernünftiges Gehäuse. Bin noch bei der Konstruktion und Materialauswahl.

Die Seitenwände sollen aus Dibond gefertigt werden, ein Sichtfenster aus Acryl und ein Absaugstutzen mit Ventilator sollte auch sein.

Der nächste Schritt wäre dann noch eine Reinigung der Abluft, aber das ist noch Zukunftsmusik.